1月27日,国家能源局关于成立能源行业电力安全治理标准化技术委员会等7个标准化技术组织的通知。
为贯彻落实《中华人民共和国能源法》,加强能源领域标准组织建设,经研究,同意成立能源行业电力安全治理标准化技术委员会等7个标准化技术组织。
能源行业电力安全治理标准化技术委员会
能源行业电力安全治理标准化技术委员会编号为 NEA/TC负责能源行业电力安全治理标准体系研究,具体承担电力安全监管、电力安全生产、电力安全服务等方面的标准化工作。
能源行业电力温室气体排放管理标准化技术委员会
能源行业电力温室气体排放管理标准化技术委员会编号为NEA/TC 46,负责能源行业电力温室气体排放管理标准体系研究,具体承担电力温室气体基础与通用,数据收集、核算、评价与管理等方面的标准化工作。
能源行业二氧化碳捕集运输利用与封存标准化技术委员会
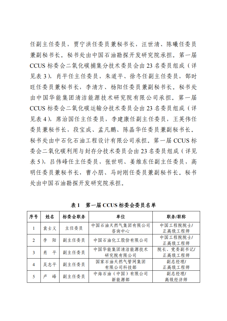
能源行业二氧化碳捕集运输利用与封存标准化技术委员会(以下简称CCUS标委会)编号为 NEA/TC 47,负责能源行业CCUS标准体系研究,具体承担能源领域二氧化碳的捕集、管道与储罐运输、提高油气采收率利用、咸水层封存、枯竭油气藏封存、全空间监测设备与技术、碳排放量与封存量核算、全生命周期源汇匹配、适宜性与经济性评价等专业方向的标准化工作。
能源行业氢能基础与通用标准化技术委员会
能源行业氢能基础与通用标准化技术委员会编号为NEA/TC 48,负责能源行业氢能基础与通用标准体系研究,具体承担氢能基础共性要求、术语定义、氢品质、评价体系等方面的标准化工作。
能源行业氢能制取标准化技术委员会
能源行业氢能制取标准化技术委员会编号为NEA/TC 49,负责能源行业氢能制取标准体系研究,具体承担电解水制氢、可再生能源制氢、光解水制氢、化石能源制氢、其他制氢、天然氢和氢分离与提纯等氢能制取方面的标准化工作。
能源行业氢能储存与运输标准化技术委员会
能源行业氢能储存与运输标准化技术委员会编号为NEA/TC 50,负责能源行业氢能储存与运输标准体系研究,具体承担氢储运技术管理、氢储运装备及关键附件、氢储运工艺等氢能储运方面的标准化工作。
能源行业氢能应用标准化技术委员会
能源行业氢能应用标准化技术委员会编号为NEA/TC 51,负责能源行业氢能应用标准体系研究,具体承担氢加注、氢基燃料、氢电协同、绿氢炼油等氢能应用方面的标准化工作。
全文如下:

国家能源局关于成立能源行业电力安全治理标准化技术委员会等7个标准化技术组织的通知
国能发科技〔2026〕5号
中国石油天然气集团有限公司、中国石油化工集团有限公司,中国电力企业联合会:
为贯彻落实《中华人民共和国能源法》,加强能源领域标准组织建设,经研究,同意成立能源行业电力安全治理标准化技术委员会等7个标准化技术组织。现将有关事项通知如下。
一、同意成立能源行业电力安全治理标准化技术委员会、能源行业电力温室气体排放管理标准化技术委员会、能源行业二氧化碳捕集运输利用与封存标准化技术委员会、能源行业氢能基础与通用标准化技术委员会、能源行业氢能制取标准化技术委员会、能源行业氢能储存与运输标准化技术委员会、能源行业氢能应用标准化技术委员会,其编号、职责范围、秘书处承担单位、委员名单等详见附件。
二、相关能源行业标准化管理机构要根据《能源行业标准化技术委员会管理实施细则》和《国家能源局关于进一步完善能源行业标准化技术委员会管理的通知》(国能发科技〔2021〕9号)有关要求,对新成立的标准化技术委员会加强指导和管理。要充分发挥秘书处承担单位的主动性,调动各方面积极性,建设开放式的标准化工作平台。
三、能源行业标准化管理机构和各新设标准化技术委员会要按照《国家能源局 国家标准化管理委员会关于加快能源领域新型标准体系建设的指导意见》(国能发科技〔2020〕54号)有关要求,扎实推进标准体系建设,严格按照各类标准的属性定位开展相关标准制修订工作。要避免标准之间、标准化技术委员会之间、能源行业标准化管理机构之间交叉重复,确保标准体系协调统一。
四、能源行业标准化管理机构和各新设标准化技术委员会要组织相关领域的企业、社会团体、教育机构、科研机构等一体化推进本领域技术创新、工程示范和标准化,加强标准全生命周期管理,确保标准质量并推动标准的有效实施和推广应用,切实发挥标准在能源强国建设中的支撑引领作用。
附件:
1.能源行业电力安全治理标准化技术委员会.pdf
2.能源行业电力温室气体排放管理标准化技术委员会.pdf
3.能源行业二氧化碳捕集运输利用与封存标准化技术委员会.pdf
4.能源行业氢能基础与通用标准化技术委员会.pdf
5.能源行业氢能制取标准化技术委员会.pdf
6.能源行业氢能储存与运输标准化技术委员会.pdf
7.能源行业氢能应用标准化技术委员会.pdf
国家能源局
2026年1月18日
































245601/29








