近日,国家发展和改革委员会发布遴选确定的国家发展改革委委托投资咨询评估机构 2026年第1号公告。
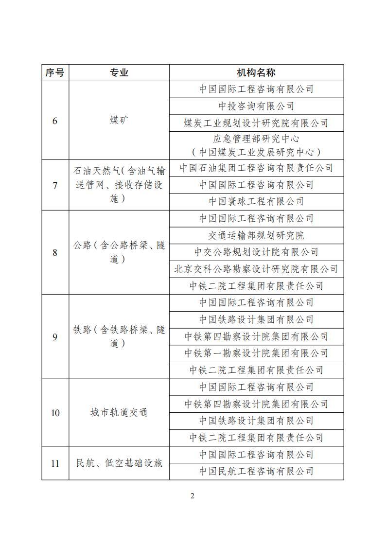
该公告发布了最新的35家《遴选确定的国家发展改革委投资咨询评估机构名单》,评估机构名单共涉及25个专业。
其中,中国国际工程咨询有限公司、电力规划总院有限公司、中投咨询有限公司、中国寰球工程有限公司、水电水利规划设计总院、中国石油集团工程咨询有限责任公司、中国核电工程有限公司、国网经济技术研究院有限公司、中国电力企业联合会电力建设技术经济咨询中心、煤炭工业规划设计研究院有限公司、应急管理部研究中心(中国煤炭工业发展研究中心)等入选水电、新能源、核电、电网工程、煤矿、石油天然气专业咨询机构。
全文如下:

中华人民共和国国家发展和改革委员会
公 告
2026年 第1号
为进一步提升投资决策科学化、规范化水平,根据《政府投资条例》《企业投资项目核准和备案管理条例》以及《国家发展改革委委托投资咨询评估管理办法》相关规定,经公开招标采购,国家发展改革委遴选确定了委托投资咨询评估机构,自2026年2月1日起施行,现予以公告。
《遴选确定的国家发展改革委投资咨询评估机构名单》(国家发展改革委2022年第3号公告)同时废止。
附件:遴选确定的国家发展改革委委托投资咨询评估机构.pdf
国家发展改革委
2026年1月7日






179501/15








