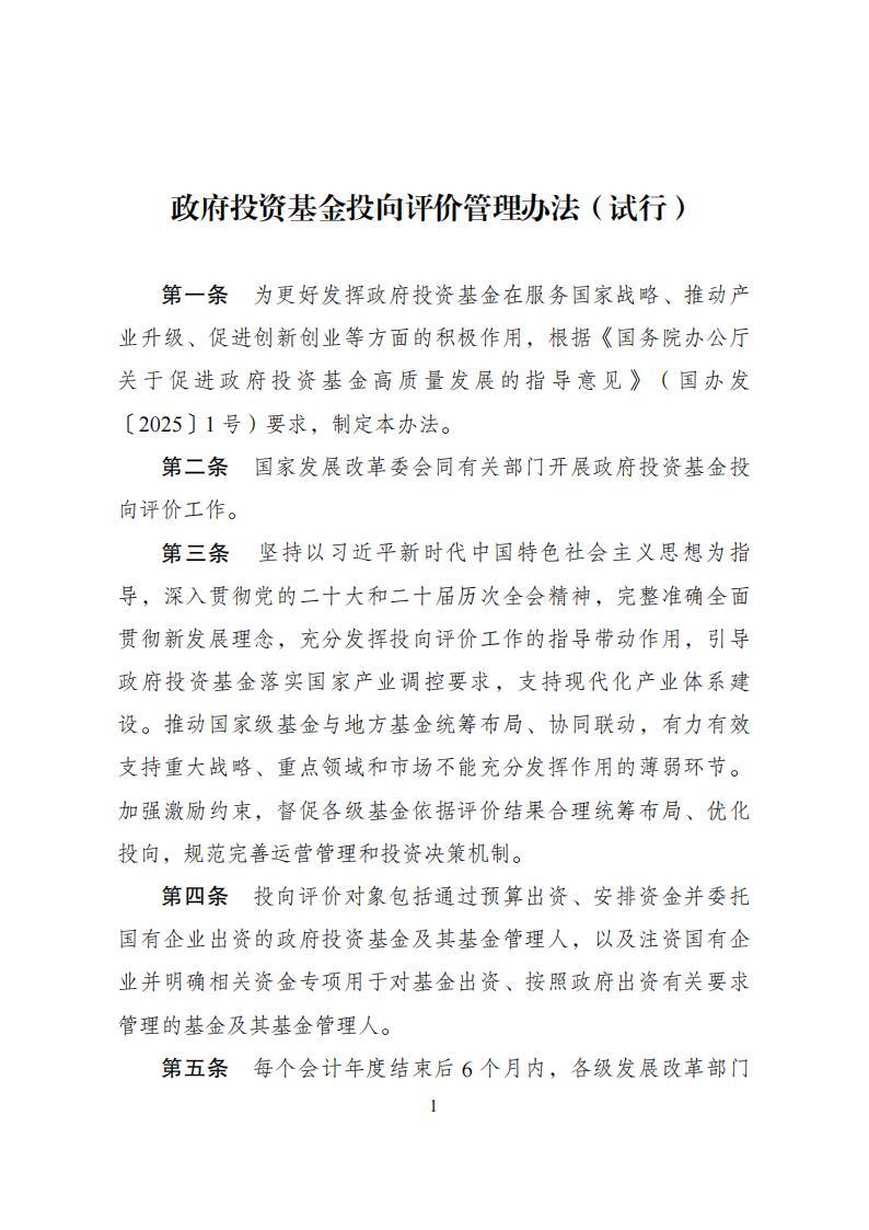
1月12日,国家发展改革委关于印发《政府投资基金投向评价管理办法(试行)》的通知。
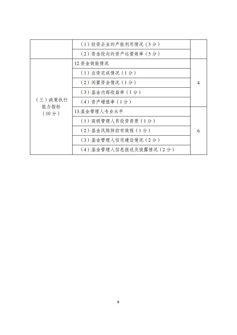
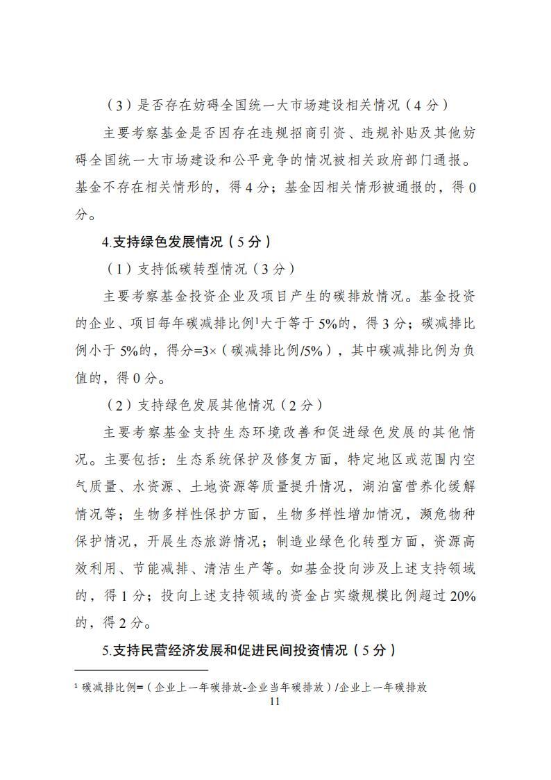
文件指出,主要考察基金投向是否符合支持新质生产力发展。支持的投向领域包括:
培育新兴产业、未来产业。新兴产业主要包括新一代信息技术、新能源、新材料、高端装备、新能源汽车、绿色环保、民用航空和船舶与海洋工程装备等领域;未来产业主要包括元宇宙、脑机接口、量子信息、人形机器人、生成式人工智能、生物制造、生物育种、未来显示、未来网络、新型储能等领域。
全文如下:

国家发展改革委关于印发《政府投资基金投向评价管理办法(试行)》的通知
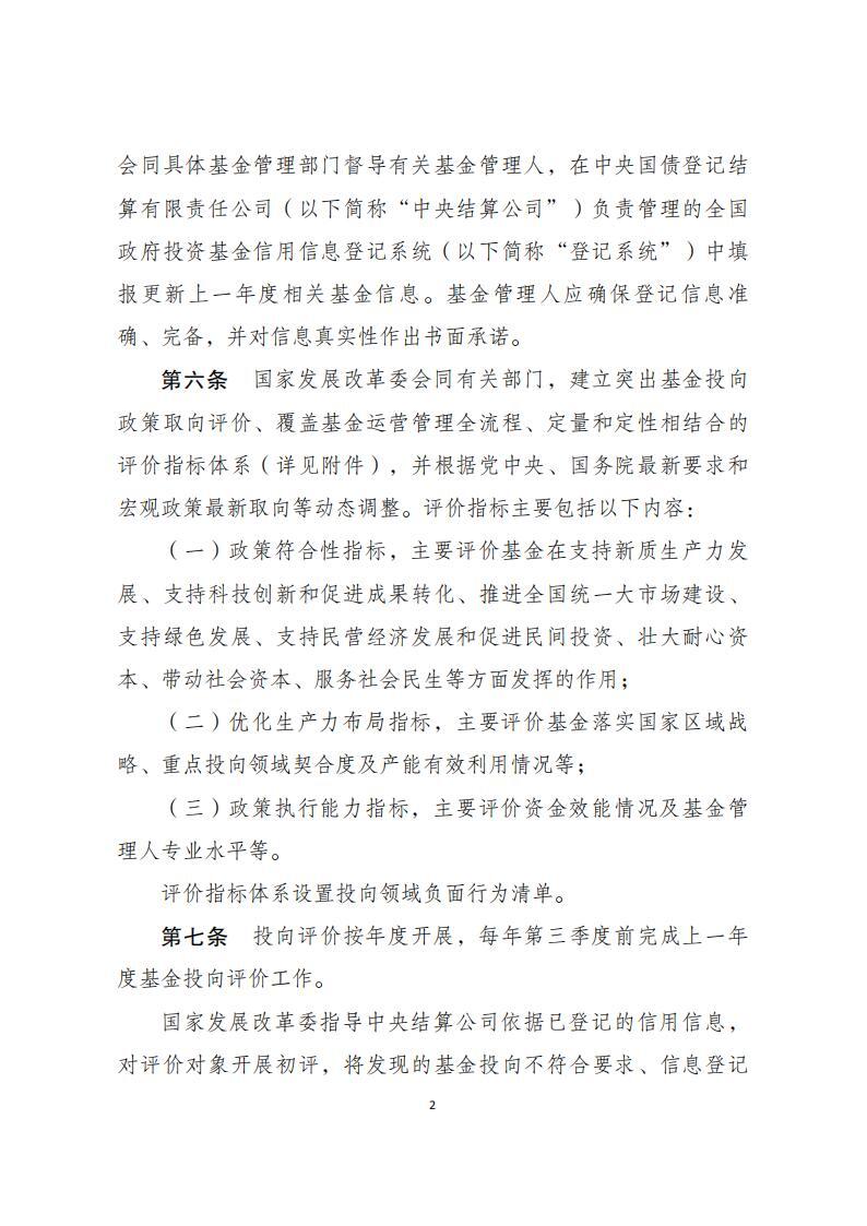
发改财金规〔2025〕1753号
各省、自治区、直辖市、计划单列市和新疆生产建设兵团发展改革委:
为贯彻落实党中央、国务院决策部署,按照《国务院办公厅关于促进政府投资基金高质量发展的指导意见》(国办发〔2025〕1号)要求,根据《国家发展改革委等部门关于印发〈关于加强政府投资基金布局规划和投向指导的工作办法(试行)〉的通知》(发改财金规〔2025〕1752号)等有关规定,我们制定了《政府投资基金投向评价管理办法(试行)》。现印发给你们,请按照执行。
国家发展改革委
2025年12月31日
附件:政府投资基金投向评价管理办法(试行).pdf



















192001/12








