在当今环保意识日益增强的时代,空气质量已成为全民关注的焦点。而一氧化碳(CO)作为我国《环境空气质量标准》中六项基本控制污染物之一,其治理工作正悄然成为环保领域的新热点。
一氧化碳的来源广泛且排放量巨大,主要来源于冶金、化工等行业化石燃料的燃烧、垃圾焚烧以及汽车尾气等。近年来,随着我国大气污染防治工作的不断深入,常规大气污染物的排放得到了有效控制,环境质量有了显著改善。然而,一些非常规污染物的排放问题逐渐浮出水面,一氧化碳便是其中之一。它对人体健康和生态环境都构成了较大威胁,因此成为环保工作重点关注的对象。
钢铁行业作为我国经济的重要支柱产业之一,同时也是一氧化碳排放的主要来源之一。据相关数据显示,我国工业排放的一氧化碳中,有相当一部分来自钢铁行业,其中烧结工序的排放占比高达40%。在双碳战略的大背景下,一氧化碳治理成为钢铁行业节能降碳的关键突破口。
当前,国内90㎡规模以上的烧结机约有500多台, 预计每台烧结机CO催化剂的平均用量达到70立方米。经测算,仅90㎡规模以上的烧结机CO催化剂的需求量预计将达到40000立方米左右,市场规模在200亿元左右,产品的市场前景较为可观,有望成为环保产业的新蓝海。
一氧化碳来源
就钢铁企业而言,一氧化碳产生量大、排放源多,主要来源于三个方面:
一是烧结机、高炉热风炉、轧钢加热炉、石灰窑、自备电厂等燃烧过程中煤、焦炭、高炉煤气、转炉煤气和焦炉煤气不完全燃烧产生的排放;
二是高炉炉顶均压放散和休风放散、炼钢一次烟气、轧钢加热炉反吹煤气、炼焦焦炉和干熄焦等生产过程排放;
三是富裕煤气放散排放。其中,烧结机头烟气一氧化碳浓度可达几千毫克/立方米左右。
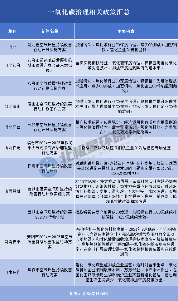
相关政策要求
在政策层面,一氧化碳治理工作早已拉开帷幕。2018年,唐山市率先印发《关于对烧结机机头一氧化碳超限值排放的钢铁企业实施限产的通知》,要求全市钢铁企业烧结机机头一氧化碳排放浓度不超过6000毫克每立方米,这标志着钢铁一氧化碳治理工作的正式起步。随后,邯郸、临汾等地方也纷纷跟进,出台了一系列相关政策。2018年8月,《邯郸市钢铁企业烧结机机头一氧化碳治理和高炉、转炉放散管控方案》正式印发;2020年7月,临汾发布《临汾市2020年钢铁行业CO综合治理实施方案(试行)》。
到2024年,据北极星不完全统计,河北唐山、邯郸、邢台;河南焦作、安阳;山西临汾、晋城等城市出台了政策涉及一氧化碳治理。

唐山、邯郸、邢台三地明确提出,要加强钢铁行业CO深度治理,积极推广先进治理技术的应用;而山西临汾、晋城则聚焦于加强钢铁行业CO无组织排放管控。
从分布区域看,一氧化碳治理主要集中在河北、河南、山西等部分省份的一些重点城市。
从排放标准看,目前国家及地方政府并未对一氧化碳排放限值作出具体规定。北极星梳理发现,目前仅《河北省重点行业环保绩效A级标准钢铁行业(长流程)(试行)》中提出,企业所在设区市(或省直管市)环境空气质量中存在 CO 超标的,烧结机机头CO排放浓度不高于6000 mg/m3。
CO治理技术
在治理技术方面,现有工业烟气CO的治理一般采用源头控制技术,使用清洁燃料和能源、改进燃烧工艺、提高燃烧效率等。
生态环境部也明确表示,控制一氧化碳排放,企业主要采取以下措施:
一是控制烧结机生产稳定性、采用烧结烟气循环技术等,减少烧结工序一氧化碳产生量;
二是提高焦炉燃烧室煤气燃烧效率、控制进入干熄炉的空气量,减少焦炉烟气和干熄焦烟气一氧化碳产生量;
三是回收高炉炉顶均压放散煤气和休风放散煤气,建设煤气柜和增加煤气缓冲用户,实现富裕煤气全部回收利用,控制热风炉空燃比在合理范围内等,减少高炉工序一氧化碳排放;
四是提高转炉煤气回收量,减少煤气放散,并在转炉一次烟气排放口增设燃烧器,确保一氧化碳充分燃烧,回收利用轧钢加热炉反吹煤气,减少炼钢和轧钢工序一氧化碳排放。
但是受限于目前的燃烧技术,仍有大量的CO排放到环境中。因此,末端控制技术成为工业尾气中CO净化的主要手段,其中,催化氧化法具有起燃温度低、催化效率高、无二次污染和适应范围广等优点,成为当前工业烟气CO治理的主流技术。
企业布局
在企业布局方面,催化氧化作为一氧化碳治理的主流技术,催化剂无疑是CO催化氧化技术的核心,在一氧化碳治理中起到了关键作用。目前,已有多家环保企业纷纷布局CO催化剂市场。
同兴科技
同兴科技在2024年底表示,公司第五代CO催化剂在下游客户马钢、南京钢铁等开展的蜂窝体撬装实验中表现良好,公司CO催化剂在温度270-280℃、2万空速条件下,累计运行超过2700小时,CO脱除效率稳定保持在90%以上。同时,公司正在下游客户澳森钢铁开展中试放大实验,已有多家客户表达了在CO催化剂应用方面的合作意向,预计最快将在今年四季度形成订单。
晨晰环保
晨晰环保则研发出用于烧结烟气CO治理的烧结烟气一氧化碳治理协同余热综合利用技术。该设备的核心技术为CO催化剂,该系列催化剂由过渡金属(贵金属)组成,为多元金属氧化物体系,具有催化效率高、净化性能强、操作温区宽、使用寿命长、应用场景广泛、使用安全,操作⽅便、成本低廉等优点。该技术方案适用于烧结、焦炉、锅炉等多种烟气处理场景,在对烧结烟气中CO进行高效治理的同时,还可实现为后端SCR脱硝装置供热。
元琛科技
元琛科技在今年2月宣布,其钢铁烧结CO催化剂研发项目现场中试圆满成功,实测数据全面达标。该催化剂具有以下特点:起活温度低:≥220℃;催化效率高:≥80%(可根据需求设计);空速高,单位用量少:≥15000h-1(可根据浓度和效率定制化设计);适用工况:水蒸气含量<20%;SO2含量<35mg/Nm3。
迪诺斯环保
迪诺斯环保在2024年探索冶金行业CO治理工作,实现多种冶金烟气用CO催化剂从实验室研发进入工业应用中试阶段,为未来工业应用奠定了基础。
湖北思搏盈
由湖北思搏盈联合中国科学院山西煤炭化学研究所煤炭高效低碳利用全国重点实验室开发的单原子合金高效CO催化技术,于2024年10月至2025年2月在河北敬业集团有限公司2#炼铁一烧230m2烧结机完成工业侧线试验,装置累计连续运行1500小时,催化剂使用空速8000h-1~16000h-1,反应温度240℃~280℃,反应器压降≤500Pa。经检测其在入口CO浓度≤6000mg/Nm3,出口CO浓度≤1300mg/Nm3,脱除率高达78%以上。
仁德科技
仁德科技自主生产的脱一氧化碳催化剂已于2024年12月顺利启运奔赴钢厂。
由此可见,CO催化剂的推广应用正处于快速推进阶段。需要注意的是,受市场环境影响CO催化剂发展还面临不确定性。迪诺斯环保曾表示,一氧化碳催化剂产品市场已经逐步启动,但因上面所述钢铁行业整体低迷,目前一氧化碳催化剂及工程主要考虑用合同能源管理的方式进行。与此同时,解决CO催化剂抗低温、抗中毒、低成本等问题还具有一定的挑战性。
北极星注意到,除钢铁行业外,垃圾焚烧行业也非常重视一氧化碳治理,并将一氧化碳列入主要污染物,严格限值排放限值。目前国家及地方垃圾焚烧发电排放标准中一氧化碳排放限值集中在30~80mg/m3,如下图所示:

从表格数据可以看出,一氧化碳的排放限值在全国范围内呈现越来越严格的趋势。例如,关中、天津、江苏2024报批稿等地方标准已经将CO的1小时均值和24小时均值大幅降低,显示出更高的环保要求。北极星预测,未来国家和地方标准可能会进一步降低CO排放限值,尤其是在经济发达地区和环境敏感区域,例如京津冀、长三角、珠三角等地区。
毋庸置疑的是,随着环保标准的日益严苛,一氧化碳治理市场会不断扩大,一氧化碳催化剂在更多新兴领域的应用也值得期待。那么一氧化碳治理是环保新机遇还是旧瓶装新酒,让我们拭目以待,相信时间会给出答案。


420203/17








